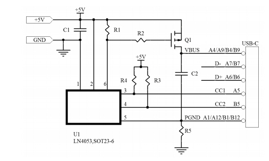
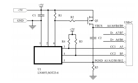
单通道 USB Type-C UFP 充电端口识别逻辑控制芯片,可根据插入的终端自动进行 Type-C 设备的识别,并根据 Type-C 协议进行输出电源的开关控制,芯片支持 1.5A 和 3A 的电流格式标识,支持使用 USB 限流开关或者普通的 PMOS 作为输出开关,当使用 PMOS 时芯片还具有额外的输出限流检测与保护功能。芯片使用小巧的 SOT23-6 封装形式,是 5V 3A Type-C 应用的极佳选择。
产品详情介绍
奥伟斯科技专业代理 力生美电源管理IC
LN4053:
单通道 USB Type-C UFP 充电端口识别逻辑控制芯片,可根据插入的终端自动进行 Type-C 设备的识别,并根据 Type-C 协议进行输出电源的开关控制,芯片支持 1.5A 和 3A 的电流格式标识,支持使用 USB 限流开关或者普通的 PMOS 作为输出开关,当使用 PMOS 时芯片还具有额外的输出限流检测与保护功能。芯片使用小巧的 SOT23-6 封装形式,是 5V 3A Type-C 应用的极佳选择。


上一篇:LN4050/LN4051
下一篇:LN4035
Copyright © 2013 深圳市奥伟斯科技有限公司版权所有 All Right Reserved ICP备:粤ICP备12049165号