产品详情介绍
奥伟斯科技专业代理LinkSwitch-XT低功率高效率离线式开关IC,联系:0755-82807069
LNK363PN LNK363DG LNK363DN LNK363GN
封装:P:DIP-8B;G:SMD-8B;D:SO-8C。
LinkSwitch-XT 低功率高效率离线式开关IC(元件数目较少,严格的输出稳压)
产品说明
专有的IC参数调节技术及变压器绕制技术使LNK363实现了Clampless™(无箝位)设计,系统成本更低、元件数目更少且效率更高
用于短路及开环故障保护的完全集成自动重启动功能
自偏置供电-省去了变压器的辅助绕组及相关的偏置供电元件
频率抖动功能极大地减少了电磁干扰
无论在PCB板上还是在封装上,都满足漏极引脚与其他所有引脚之间的HV爬电距离要求
精确的迟滞热关断保护–自动恢复功能提高了现场应用的可靠性
通用输入范围可在全世界范围内使用
简单的开/关控制,无需环路补偿
无需偏置绕组-更简单且成本更低的变压器
元件数目很少-可靠性更高,单面印刷电路板
自动重启动功能在短路及开环故障情况下可将输出功率降低95%
高带宽提供快速的无过冲启动及出色的瞬态负载响应
手机/无绳电话、PDA、数码相机、MP3/便携式音频播放器和剃须刀等产品使用的充电器
各类电器、工业系统、仪器仪表等产品使用的电源
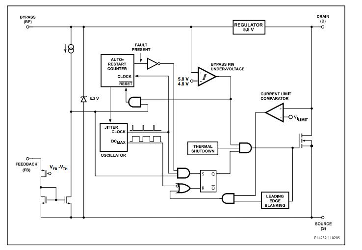
内部框图

| 输出功率表(瓦)1 | ||||
|---|---|---|---|---|
| 产品2 | 230 VAC ±15% | 85-265 VAC | ||
| 适配器3 | 敞开 式4 | 适配器3 | 敞开 式4 | |
| LNK362D LNK362P LNK362G | 2.8 | 2.8 | 2.6 | 2.6 |
| LNK363D LNK363P LNK363G | 5 | 7.5 | 3.7 | 4.7 |
| LNK364D LNK364P LNK364G | 5.5 | 9 | 4 | 6 |
Copyright © 2013 深圳市奥伟斯科技有限公司版权所有 All Right Reserved ICP备:粤ICP备12049165号