LN4036 是一颗满足 QC2.0 要求的快充控制器芯片,可通过与内置高通 QC2.0 接口的手机等终端进行通讯,将充电器输出电压从标准的 5V 提高至 9V/12V 甚至 20V,从而在相同的 USB 端子电流条件下提高传输至手机端的功率容量,大幅提高电池充电速度高达 75% 以上。
产品详情介绍
LN4036:
LN4036 是一颗满足 QC2.0 要求的快充控制器芯片,可通过与内置高通 QC2.0 接口的手机等终端进行通讯,将充电器输出电压从标准的 5V 提高至 9V/12V 甚至 20V,从而在相同的 USB 端子电流条件下提高传输至手机端的功率容量,大幅提高电池充电速度高达 75% 以上。
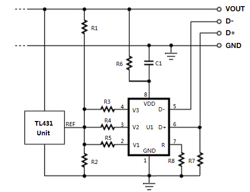
芯片引脚定义完全兼容 CHY100,并增加了针对 Apple 2.7V 和 Samsung 1.2V 充电标识格式的自动识别功能,是 AC/DC 快速充电器、QC2.0 快充移动电源、QC2.0 车载快速充电器等 QC2.0 快充解决方案的绝佳选择。
芯片采用 SOP8 封装。

主要特点
l 内置 smartChargeTM控制器技术
l 支持 QuickCharge2.0规范
u ClassA:5V/9V/12V输出电压
u ClassB:5V/9V/12V/20V输出电压
l 支持 USB DCP BC1.2 充电规范
l 支持 YD/T 1591USB 充电标准
l 支持 Apple 12W 2.7V D+/D- 标准
l 支持 Samsung 1.2V D+/D- 标准
l 接入设备后自动选择对应模式
l 支持 LN AC和 LN2303 DC 电源架构
l 5V时低至 1mW 的极低电源消耗
l 引脚定义 PIN to PIN兼容 CHY100
l 使用标准的 SOP8 封装形式
概述
LN4036 是一个快速充电控制器集成电路,转为电池设备快速充电而设计,支持 QuickCharge2.0 快速充电规范,可在具备 QC2.0 的终端设备与充电器连接时自动进入快速充电模式,从而极大地节省充电时间,充电时间最多可节省超过 75% ,同时仍可兼容标准的 USB充电规范 BC1.2 格式。
系统上电时默认为标准的 5V USB状态,只在充电器与具备 QC2.0 功能的终端相连接时才会自动开启快充模式 , 从而完全兼容包括中国的YD/T1591 充电规范在内的传统 USB
充电标准。
芯片内置完整的 QuickCharge2.0协议处理电路,可自动与手机等智能终端进行通讯,从而确认所需的快速充电模式和级别,并在充电过程中由终端自动改变所需的充电模式,当终端与充电器断开时系统会自动恢复至D+/D- 短接的标准的 USB 充电模式。通过内置的 Apple 和 Samsung充电识别处理,芯片还可支持 Apple12W 的 2.7V D+/D- 格式和 Samsung
的 1.2V D+/D- 格式。
完全兼容 CHY100 的引脚结构,可方 便 地 升 级 原 有 设 计 从 而 增 加 对
Apple 和 Samsung 充电格式的识别。芯片工作时仅需消耗极低的电流,最低工作电流可低至 0.2mA 以下,输出 5V 时功率消耗仅不足 1mW.
可提供 满足 ROHS 标准 要求的SOP8 标准封装产品。
Copyright © 2013 深圳市奥伟斯科技有限公司版权所有 All Right Reserved ICP备:粤ICP备12049165号