6 级能效控制器,内置 TrueOVP TM 输出精确过压保护和 TrueUVP TM 输入欠压保护功能,最大开关频率 65kHz,SOT23-6 和 DIP8 封装,额定输出功率 40W,是 6 级能效适配器开关电源应用的极佳选择。
产品详情介绍
奥伟斯科技专业力生美liisemi6 级 PWM 控制器代理
LN3C50 系列 6 级 PWM 控制器
主要特点
内置振荡器具有最大 65kHz 频率限制
内置软启动控制电路降低开关机冲击
内置第二代 C.T.TM 技术优化 EMI 性能
扩展模式轻载控制优化效率与轻载功耗
满足 DoE LEVEL VI 及 CoC V5 能效要求
无负载待机功耗可低至 50mW
全范围无音频噪音工作方式
集成的同步电流斜坡补偿功能
VDD过压钳位与欠压锁定功能(UVLO)
门驱动输出电压智能钳位功能
内置输入线路电压补偿功能
内置可编程输入欠压保护功能(ACUVP)
具有前沿消隐的逐周期电流限制功能(OCP)
输出过流、过载、短路保护功能(OLP)
精准的可外部编程输出过压保护(TrueOVPTM)
应用领域
电源适配器
电池充电器
机顶盒电源
敞开式电源
概述
LN3C50 是高性能、高集成度电流模式 PWM 控制器,可以方便地在低于 40W 的应用中构建满足CoC V5 及 DoE LEVEL VI 等 6 级能效的低待机功耗、低成本、高性能的解决方案。PWM 开关频率由芯片内部设定并具有全温度补偿,其最大值被设定在 65kHz. 在空载或轻载条件下,IC 可工作在智能断续模式以减少开关损失,因此可以达到很好的转换效率同时又具有较小的待机功耗。很低的 VDD启动电流与工作电流可以使 LN3C50 拥有非常高的可靠性和使用寿命,一个较大阻值的电阻即可用来完成电路的启动工作,这也减少了启动电阻的损失,进一步降低了系统待机功耗。内置的电流斜坡补偿功能则极大地优化了电路在较大的 PWM 占空比时的可靠性,避免了可能出现的次谐波振荡现象。内置的前沿消隐电路避免了电感开启电流尖峰对电流采样的干扰以及缓冲二极管反向恢复电流的影响,外部则不再需要额外的消隐电路。 LN3C50还提供了非常完善的具有自动恢复功能的保护电路,包括逐周期电流限制(OCP)、具有高低压补偿功能的输出过载保护(OLP)、VDD 过压保护与欠压锁定功能(UVLO)、可外部精确设定的反馈开环时输出过压保护功(TrueOVPTM)和输入欠压保护功能(ACUVP)。驱动输出端的电压则会自动被限制在不大于 15V 以保护 MOSFET 的安全。
基于力生美新一代的 smartEnergyTM 技术,系统待机功耗及轻载效率得到极大改善,转换效率在一般应用中均可满足 CoC V5 及 DoE LEVEL VI 等 6级能效要求,无负载功耗最低可至 50mW .
通过在输出脉冲中加入力生美独有的 C.T.TM专利技术配合特别设计的输出软钳位图腾柱技术,系统的 EMI 特性得到了极大的改善,可容易地满足各国的电磁兼容标准要求。利技术配合特别设计的输出软钳位图腾柱技术,系统的 EMI 特性得到了极大的改善,可容易地满足各国的电磁兼容标准要求。
可提供标准的 SOT23-6 和 DIP-8 环保封装。
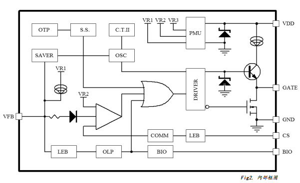
内部框图

引脚定义图

订购信息
| 型号 | marking | 典型热阻 | 封装 | 包装方式 |
| LN3C50D | LN3C50 | 90℃/W | DIP8 | 50PCS/TUBE |
| LN3C50M | LN3C50 | 350℃/W | SOT23-6 | 3000PCS/REEL |
Copyright © 2013 深圳市奥伟斯科技有限公司版权所有 All Right Reserved ICP备:粤ICP备12049165号