CS2003CP/CS2003CB 是一块高压、大电流的达林顿管阵列驱动电路,内含七组NPN 型达林
顿管。各组达林顿管发射极均连接在一起,集电极开路输出。主要应用于驱动继电器、
电铃锤、照明设备及LED 显示等系统。
产品详情介绍
奥伟斯科技专业代理华润矽科七通道达林顿管驱动电路CS2003CP,CS2003CB
概述
CS2003CP/CB 是一块高压、大电流的达林顿管阵列驱动电路,内含七组NPN 型达林顿管。各组达林顿管发射极均连接在一起,集电极开路输出。主要应用于驱动继电器、电铃锤、照明设备及LED 显示等系统。
其特点如下:
● 单个通道灌电流最大可达500mA
● 连续输出高电压最小可达50V
● 在5V 工作条件下,输出端可TTL、CMOS 直接相连
● 输出端集成钳位二极管
● 封装形式:
CS2003CP:DIP16
CS2003CB:SOP16
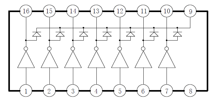
2、功能框图与引脚说明
2. 1、功能框图
2. 2、引脚说明

3、电特性
3. 1、极限参数
除非另有规定,Tamb= 25℃

3. 2、推荐使用条件
除非另有规定,Tamb=-40~85℃

上一篇:没有了
Copyright © 2013 深圳市奥伟斯科技有限公司版权所有 All Right Reserved ICP备:粤ICP备12049165号