产品详情介绍
ADS触摸芯片代理-奥伟斯科技
TS08NC(8-CH自动灵敏度校准电容式触摸传感器)
TS08NC韩国ADS八通道触摸芯片
TS08NT(8-CH自动灵敏度校准电容式触摸传感器)
TS08NT韩国ADS八通道触摸芯片
TS08NC为韩国ADS最新推出的新版的八通道触摸芯片,奥伟斯正式ADS触摸芯片代理可提供原厂技术支持,欢迎咨询QQ:2853528254
TS08NC一般特点
??8通道电容式传感器,自动灵敏度校准
??可选择的输出操作(单层或多层的输出模式)
??低电流消耗
??均匀可调灵敏度为2步
??并联运行的同步功能
??可调内部与外部电阻频率
??可选意义上的扫描线阻抗
??开漏数字输出
??嵌入式普遍和正常的噪音消除电路
??符合RoHS24SOP和32QFN封装
TS08NC应用
??首页应用
??薄膜开关更换
??密封控制面板,键盘
??门钥匙锁矩阵应用
??更换触摸屏应用
TS08NC封装
TS08NC/24SOP
TS08NC/32QFN
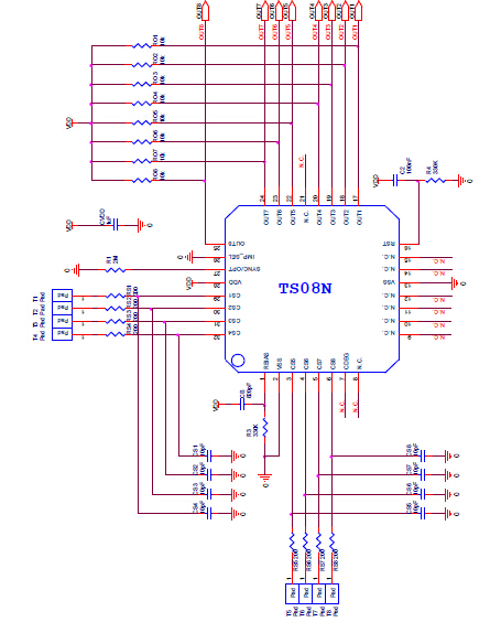
TS08NC封装图

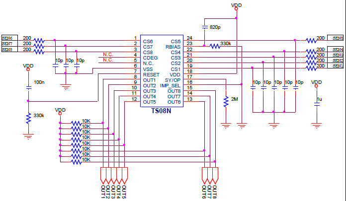
TS08NC原理图





深圳市奥伟斯科技有限公司
OWEIS TECH Co., LTD.
联系人:蔡明柱 13751188660 QQ:2853528254
电话:0755-82544779
传真:0755-23805907
地址:深圳市福田区振中路中航苑鼎诚国际大厦611室
E-mali:leven@oweis-tech.com
MSN:OWEIS_IC@163.com
www.oweis-tech.com
www.oweis-tech.cn
时间:2017-02-15 来源:奥伟斯Copyright © 2013 深圳市奥伟斯科技有限公司版权所有 All Right Reserved ICP备:粤ICP备12049165号