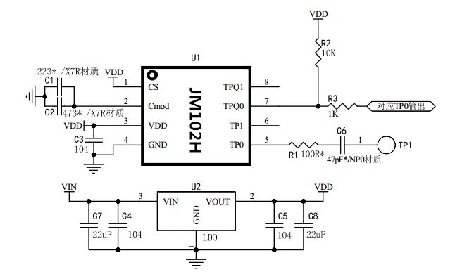
JM102H替代DLT8T02音乐花盆触摸方案
触摸音乐花盆-触摸方案公司
一触摸就会唱歌的智能音乐花盆-触摸解决方案
市场最热:智能音乐花盆触摸解决方案
将音乐盒和植物栽培结合起来,花盆底部被安置上一个音乐盒,音乐盒由蓝牙芯片方案构成。在盆栽里种上真实花草,再轻轻用指尖触碰植物叶子就能实现钢琴曲弹奏啦!
可以弹钢琴的音乐花盆,你见过吗?只要轻轻触碰植物的叶子,可以使此花盆随著触碰的节奏发出美妙的钢琴声,多种玩法欢乐畅玩。多首音乐,随心切换。
可弹奏的音乐花盆不仅有触碰唱歌模式,还具有七彩夜灯模式,具备蓝牙音箱功能。谁说办公一族很压抑,音乐花盆可以来帮你添乐趣!




Copyright © 2013 深圳市奥伟斯科技有限公司版权所有 All Right Reserved ICP备:粤ICP备12049165号