多款额温枪方案量产,GD32加速医疗电子行业的应用!
从目前海内外疫情的发展趋势来看,国内传播将很快得到控制,但海外输入的潜在问题使公共场合测温检疫的需求将长期存在,同时据医疗仪器制造商预计,国内红外测温仪的需求能见度已经到今年7月份。海外(以欧洲、日韩居多)则出现了类似国内1-2月份的大面积短缺,出口订单蜂拥而至。
根据赛迪发布的国内红外测温仪统计数据,2020年预计国内手持式测温仪总产量将达65万台,同比增长117%。进入3月份,元器件供应商和代工企业逐渐复工,但核心器件严重短缺的状况并未好转,相关厂商的方案开发和交付压力仍然巨大。
因此,在长期需求驱动下,测温仪供应链寻找稳定可靠、供货充足的相关MCU和热电堆传感器供应商成为重中之重。
近日,搭载兆易创新GD32E230系列MCU的多款额温枪已量产,该系列多个型号目前对终端客户稳定供货中。根据额温枪功能定位,量产型号涵盖了各种封装的超值型产品,包括GD32E230K8U6 (QFN32),GD32E230F8P6 (TSSOP20)和 GD32E230C8T6 (LQFP48)等。
功能介绍
当红外额温计对准并靠近被测对象至数字接近式传感器检测的有效距离时,按下电源/测量键,并保持若干秒,则红外额温计内部的红外传感器模块就会进行温度采集,并转化为电信号,随之将电信号转换为数字信号,而后通过通信接口传输到单片机;
单片机通过数字温度传感器采集当前环境温度对传输的温度数字信号进行相应温度补偿处理,并把修正后的温度作为当前记录编号存储,从而进行相应的OLED或LCD屏幕显示:(35.0-37.4℃)体温正常绿色、(37.5-37.9℃)体温偏高黄色、(38-42.9℃)体温超高红色,若体温异常同时还会进行“嘀嘀嘀嘀嘀”报警,最后语音播报当前温度;
当超过15S不使用,会自动实现关机,完全与电池断开,零功耗,延长电池的使用寿命。
方案功能框图

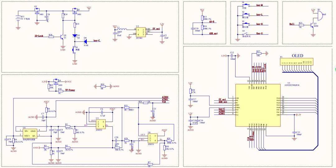
方案原理图
方案的硬件框图如下图所示。

方案分析
(1) Sensor采用数字或模拟式热电堆Sensor,基本物理原理是塞贝克效应;
(2) 人体额温枪的校准
环境温度:把传感器置于25.00 +/-0.02 度水槽中,等稳定后按下某个键确认,一般耗时30秒;
黑体温度:先把黑体炉调到37.00 +/-0.02度,再把传感器塞入到黑体炉里,等稳定后按下某个键确认,一般耗时20min;
有条件的厂商最好配备恒温房进行批量校准。
(3) 通过零温飘运放将Sensor信号进行放大以后,供MCU采样。运放选用要求温飘不超过0.05uV/℃,失调电压不超过10uV;
(4) 电源模块通过升压电路可以适应两节干电池供电场合,保证电源系统的稳定;也可以提供降压方式以适应9V电池供电;
(5) 采用蜂鸣器进行声音提示,也可以为客户提供语音播报的方式来进行声音提示;
(6) 按键可以根据客户的需求,定制按键的功能,按键的个数;
(7) 采用OLED点阵屏或LCD液晶屏,可以为客户定制显示效果。其中OLED屏显示效果极佳,建议有条件的厂商采用;
(8) 核心参数说明:
温度测量范围 | 32~42.9℃ |
温度分辨率 | 0.1℃ |
测温精度 | 35~42℃:±0.2℃ |
32~34.9℃:±0.3℃ | |
42.1~42.9℃:±0.3℃ | |
测温响应时间 | <1S |
|
上一篇:首发!5G红利!深南电路5G基站PCB订单快速增长! 下一篇:干货!基于GD32E230系列MCU的无线吸尘器变频板方案设计
Copyright © 2013 深圳市奥伟斯科技有限公司版权所有 All Right Reserved ICP备:粤ICP备12049165号 |