红外测温仪是快速筛查新冠肺炎筑起的“第一道防线”!人体红外测温仪作为体温测量设备,广泛应用在机场、车站、医院等公共场所。手持测温仪主要用于各社区,基于热红外线测温的直观和不接触原则成为当下的重要防疫物资。工信部预计在疫情防控中,整个全自动红外体温检测仪的需求大概有 6 万台,手持式约 55 万台。
在新冠肺炎爆发以后,很多红外测温仪关键部件供应吃紧,前几天朋友圈有很多红外测温仪元器件紧缺信息,今天下午,聚洵半导体科技(上海)有限公司总经理张智才在朋友圈表示:“战胜疫情,聚洵众志成城,公司自主研发的高精度运放可用于红外测温仪,目前货源充足,随时欢迎来电咨询”这真是一个好消息,意味着红外测温仪关键器件之一的运放可以足量供应了。
奥伟斯科技有聚洵运放一级代理商,有需要请联系!!!

聚洵半导体科技(上海)有限公司是 2016 年成立于上海张江科学城的一家专注高性能、高品质模拟和混合信号芯片的本土 IC 设计公司,据悉,公司目前拥有低功耗运放、低噪声运放、零漂移运放、 高速运放、低电压低功耗运放、纳安级运放等产品线, 产品广泛应用于通讯网络、消费电子、多媒体、工业控 制、仪器仪表、液晶显示、汽车电子、可穿戴设备、物联网等众多领域。
在张智才发布消息不久,我收到了他给我的产品信息,他说这是一款微创新的产品,这款 GS85XX 产品主要特性如下:
GS8521
GS8522
GS8524

•+ 1.8V〜+ 5.5V 的单电源供电
•轨到轨输入 / 输出
•增益带宽乘积:1.8MHz(典型值@ 25°C)
•低输入偏置电流:20pA(典型值@ 25°C)
•低失调电压:30μV(最大@ 25°C)
•静态电流:每个放大器 180μA(典型值)
•工作温度:-45°C〜+ 125°C
•零漂移:0.03μV/ oC(典型值)
•嵌入式射频抗电磁干扰滤波器
•小封装:
具体而言,GS8551 提供 SOT23-5 和 SOP-8 封装,GS8552 提供 MSOP-8 和 SOP-8 封装,GS8554 提供 SOP-14 和 TSSOP-14 封装,GS855X 放大器是单 / 双 / 四电源,微功耗,零漂移 CMOS 运算放大器,这些放大器提供 1.8MHz 带宽,轨至轨输入和输出以及 1.8V 至 5.5V 的单电源供电。GS855X 使用斩波稳定技术来提供非常低的失调电压(最大值小于 5μV),并且在整个温度范围内漂移接近零。
每个放大器的静态电源电流低至 180μA,输入偏置电流非常低,仅为 20pA,因此这些器件成为低失调,低功耗和高阻抗应用的理想选择。GS855X 提供了出色的 CMRR,而没有与传统的互补输入级相关的分频器。这种设计在驱动模数转换器(ADC)方面具有卓越的性能,而不会降低差分线性度。 GS8551 提供 SOT23-5 和 SOP-8 封装。GS8552 提供 MSOP-8 和 SOP-8 封装。GS8554 Quad 具有绿色 SOP-14 和 TSSOP-14 封装。在所有电源电压下,-45oC 至+ 125oC 的扩展温度范围提供了额外的设计灵活性。
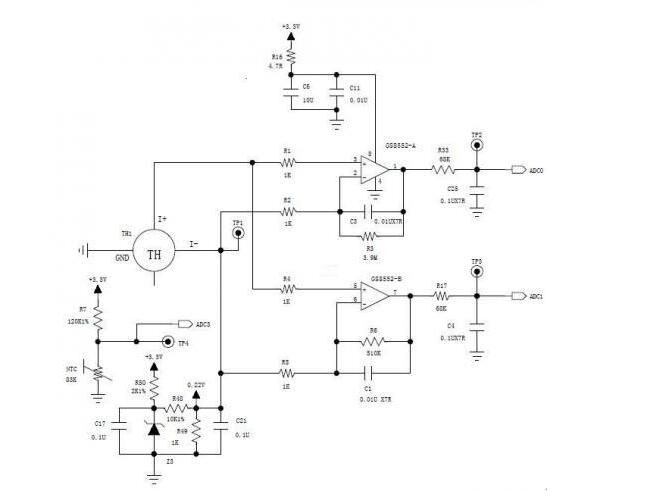
这是产品的应用原理图:

产品应用说明
据介绍,GS855X 系列运算放大器具有单位增益稳定的特性,适用于各种通用应用。GS855X 系列封装的占地面积小,可以节省印刷电路板上的空间,并可以设计更小的电子产品。
GS855X 系列采用 1.8V 至 5.5V 单电源或±0.9V 至±2.75V 双电源供电。为了获得最佳性能,在单电源供电模式下,应将一个 0.1μF 的陶瓷电容器靠近 VDD 引脚放置。对于双电源供电,应使用单独的 0.1μF 陶瓷电容将 VDD 和 VSS 电源均旁路到地。
GS855X 系列的低电源电流(每通道典型值为 180uA)将有助于最大程度地延长电池寿命。它们是电池供电系统的理想选择。
GS855X 系列在宽输入电源电压(1.8V 至 5.5V)下工作。此外,所有温度规格适用于 -40 oC 至+125 oC。在整个工作电压范围内,大多数行为保持不变。这些保证确保了整个锂离子电池的整个使用寿命 GS855X 系列的输入共模范围超出电源轨 100mV(VSS-0.1V 至 VDD + 0.1V)。这是通过使用互补输入级来实现的。对于正常操作,输入应限制在此范围内。
轨到轨输出摆幅可在输出端提供最大可能的动态范围。在低电源电压下运行时,这一点尤其重要。GS855X 系列的输出电压在轻阻负载(>100kΩ)时通常可从供电轨摆动至小于 5mV,而在中等阻性负载(10kΩ)时可降至 60mV。
GS855x 系列针对带宽和速度进行了优化,而不是仅用于驱动电容性负载。一般而言输出电容会在放大器的反馈路径中产生一个极点,从而导致过度的峰值和电势振荡。如果需要使用负载电容,则要考虑的两种策略是(1)使用一个与放大器输出和负载电容串联的小电阻,以及(2)通过增加放大器的反馈环路来减小放大器反馈环路的带宽。总体噪声增益。下图显示了采用串联电阻器策略的单位增益跟随器。电阻将输出与电容隔离,更重要的是,在反馈路径中产生一个零,以补偿由输出电容产生的极点。

红外测温仪测温原理是将被测物体发射的红外线具有的辐射能转变成电信号。红外线辐射能量的大小与物体本身的温度是相关联的,根据转变成电信号大小,就可以确定物体的温度。所有在绝对零度以上的物体都会自行辐射出红外线,红外测温仪的作用就是收集物体发射的红外线,本身一点也不会发射出任何有害的辐射,所以对人体是完全无害的。
红外测温仪设备是这次抗击疫情的关键设备也是未来居家健康的重要产品,目前产品都处于短缺状态,希望聚洵半导体充足供应可用于红外测温仪的高精度运放可以缓解红外测温仪供应短缺问题。
深圳市奥伟斯科技有限公司
OWEIS ELECTRONICS Co., LIMITED.
Copyright © 2013 深圳市奥伟斯科技有限公司版权所有 All Right Reserved ICP备:粤ICP备12049165号