MLDP01A基于ADMC01的电容式电平传感器模块
MLDP01A基于ADMC01的电容式电平传感器模块,奥伟斯是MLDP01A独家代理商,欢迎查询!
ADMC01 12QFN
ADS触摸芯片代理
ADS代理
ADMC01代理
MLDP01A规格

MLDP01A产品规格和引脚


MLDP01A特征- 电气,性能,机械


MLDP01A PCB Layout

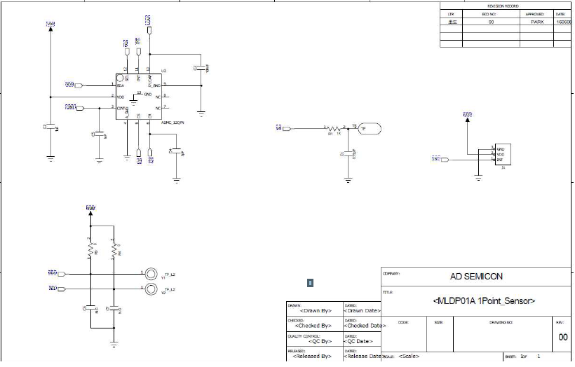
MLDP01A原理图

Copyright © 2013 深圳市奥伟斯科技有限公司版权所有 All Right Reserved ICP备:粤ICP备12049165号