liisemi力生美最新推出LN4050/LN4051 USB充电识别芯片
LN4050/LN4051 USB 端口充电识别芯片已经推出,欢迎索取样片。
LN4050:双通道的全格式充电端口识别芯片,兼容 USB DCP BC1.2 、YD/T1591-2009、Apple 5W/10W/12W、Samsung 10W 等格式要求,实时监测插入设备并自动识别自动选择对应的格式,有效提高充电速度。芯片具有两个识别通道,可满足两个 USB 端子的应用,芯片使用 SOT23-6 的小巧封装,占板面积极小,全内置架构,无需外部器件,系统简洁。

LN4051:单通道的全格式充电端口识别芯片,兼容 USB DCP BC1.2 、YD/T1591-2009、Apple 5W/10W/12W、Samsung 10W 等格式要求,实时监测插入设备并自动识别自动选择对应的格式,有效提高充电速度。芯片具有一个识别通道,可满足一个 USB 端子的应用,芯片使用 SOT23-6 的小巧封装,占板面积极小,全内置架构,无需外部器件,系统简洁。

LN4053:
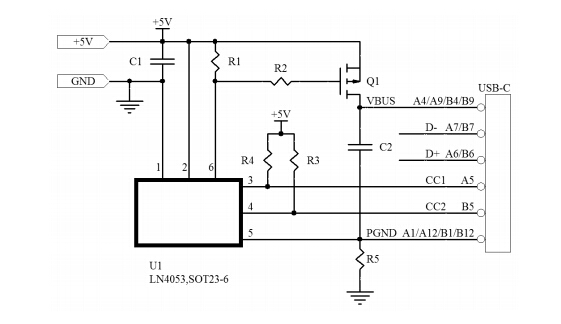
单通道 USB Type-C UFP 充电端口识别逻辑控制芯片,可根据插入的终端自动进行 Type-C 设备的识别,并根据 Type-C 协议进行输出电源的开关控制,芯片支持 1.5A 和 3A 的电流格式标识,支持使用 USB 限流开关或者普通的 PMOS 作为输出开关,当使用 PMOS 时芯片还具有额外的输出限流检测与保护功能。芯片使用小巧的 SOT23-6 封装形式,是 5V 3A Type-C 应用的极佳选择。


Copyright © 2013 深圳市奥伟斯科技有限公司版权所有 All Right Reserved ICP备:粤ICP备12049165号