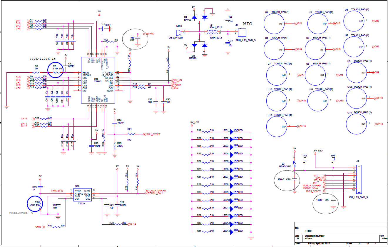
TSM12智能触摸门锁解决方案 触摸密码锁方案
近年来,智能锁在高档楼盘和高级商务场所已经给用户带来了非常好的生活体验。我们再也不用把钥匙藏在门口脚垫下,或者窗台的盆栽里,支持虚位添加的密码智能锁,从此让家门既大气又安全。
高安全性
产品具备密码开锁功能,同时密码输入支持添加虚位,可防止被偷窥和记录;锁体采用防插结构,让机械撬锁成为泡影,同时锁芯具备报警功能,可当场震慑撬锁行为。
操作便捷
卡片登记时一次操作可以登记所有需要的卡钥;当整个家居或者办公环境处于宽松和安全的情况下,可开启通道模式,方便聚会的随意出入或者普通办公的频繁出入。
交互舒适
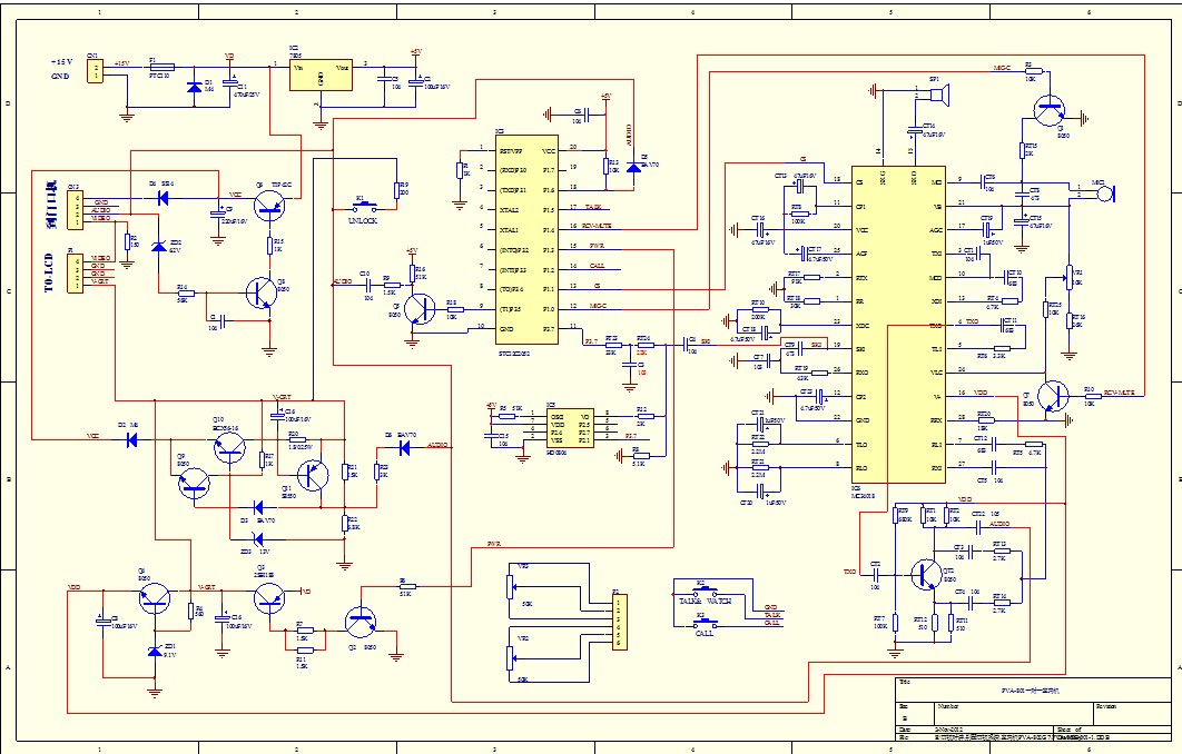
产品的视听反馈系统具备每一按键的触碰均会有声音和灯光的反馈传达;当电压≤4.5V时,欠电符号和语言提示就会启动,盲人、聋人都可以准确及时的获得电量信息;门锁左右下角有明显的开锁和闭锁符号,通过红蓝双色协助语音提示门锁状态。
结实耐久
门锁壳体采用耐候性高的塑粉保护,盐雾试验可达200h,包括海滨城市同样可以进行良好的使用;锁体寿命超过10万次,如果以每天10次使用频率计算,门锁可以使用30年之久。



Copyright © 2013 深圳市奥伟斯科技有限公司版权所有 All Right Reserved ICP备:粤ICP备12049165号