人体感应
区别于触摸感应芯片追求的快速感知、灵敏响应,人体感应芯片的核心功能是实现“存在感应”。即在长时间、大面积的人体接触下,芯片必须稳定判断“存在”或“离开”的状态,防止将人体的轻微移动误判为离座。
晶尊微的人体感应方案专为智能马桶落座感应而设计。芯片感应厚度约为4~8mm,因此马桶圈可以沿用之前的模具,无需作任何结构改变。芯片安装后即可透过面板精准检测用户落座或离座状态,从而自动触发各种功能。同时,该芯片具备自适应环境校准能力,能有效过滤温度、湿度等环境干扰,实现可靠、免维护的智能化触发。
推荐型号

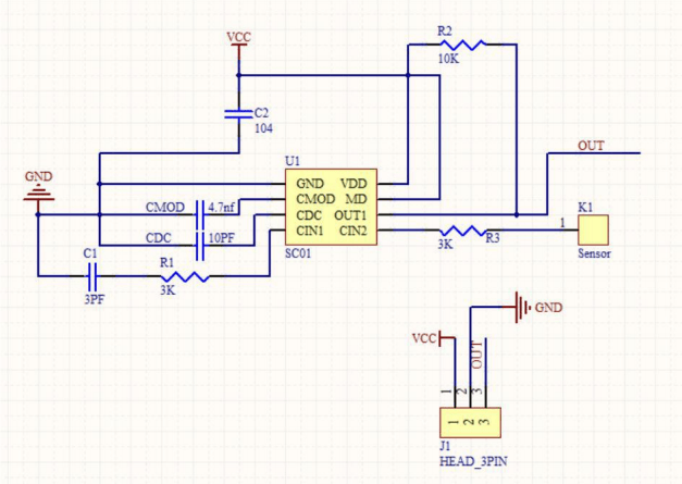
SC01
SC01B

SC01B
SC01F

SC MODULE_V2C模组

晶尊微智能马桶着座模块工作原理
晶尊微(ICman)
一级代理商奥伟斯OWEIS

奥伟斯科技OWEIS是晶尊微芯片的一级代理商。
我们不仅负责晶尊微相关产品的推广、销售与技术支持,更依托自身在电子元器件和半导体领域的服务经验,为客户提供从产品选型、替代方案评估到样品测试、量产导入及售后支持等一站式服务。使客户能够更加高效、稳定地使用晶尊微的触控与传感产品。为家电、消费电子及相关行业客户提供稳定、可持续的解决方案。
如您有触摸芯片或传感器模组的选型、采购或技术支持需求,欢迎随时联系奥伟斯科技,我们将为您提供专业、高效的一站式服务。
奥伟斯OWEIS经营范围
电容式触摸感应芯片
水位检测芯片 / 液位检测芯片
人体感应芯片/人体感应传感模组
MCU单片机 / DSP / FBGA
红外线接收头 / 光电开关 / 编码器
中科微马达驱动芯片
禾润音频功放芯片
达林顿晶体管 / 显示驱动芯片
CAN通信芯片 / RS485 / RS232
二三极管 / 中低压MOS管
电源管理芯片
LDO低压差线性稳压器 / IL34063
上一篇:【奥伟斯OWEIS】ICman晶尊微触摸感应芯片、液位检测芯片、接近感应芯片、人体感应芯片应用方案全解析②
下一篇:没有了
Copyright © 2013 深圳市奥伟斯科技有限公司版权所有 All Right Reserved ICP备:粤ICP备12049165号