您当前的位置: > 新闻中心 > 公司新闻

新闻中心

24小时服务热线 0755-82544779

【奥伟斯OWEIS】ICman晶尊微触摸感应芯片、液位检测芯片、接近感应芯片、人体感应芯片应用方案全解析②

时间:2026-01-30    来源:本站    点击:178次   

[摘要] 奥伟斯科技OWEIS是晶尊微芯片的一级代理商。我们不仅负责晶尊微相关产品的推广、销售与技术支持,更依托自身在电子元器件和半导体领域的服务经验,为客户提供从产品选型、替代方案评估到样品测试、量产导入及售后支持等一站式服务。使客户能够更加高效、稳定地使用晶尊微的触控与传感产品。为家电、消费电子及相关行业客户提供稳定、可持续的解决方案。

液位检测

液位管理是许多设备安全运行的关键,传统检测方法在可靠性、适应性及成本上往往存在多种局限。

晶尊微的液位检测方案采用双通道电容比较原理,支持非接触式检测,可穿透各类常见介质,精准检测容器内的液位变化。同时不受液体颜色、纯净度、成分等因素的影响。无论是净水、污水,还是油类,均可稳定检测。

该方案还提供贴壁型、管道式及探针式等多种检测方式,能灵活适配水箱、管道及内部定点检测等不同应用场景。为设备的安全运行与智能化管理提供了坚实保障。

推荐型号

SC01F

NT01A

SC12B

SC02F

SC04B

W003B液位检测模组

接近感应

从触摸交互到接近感应,更智能、更卫生、更便捷的交互方式逐渐成为了智能设备的新标准。晶尊微的接近感应芯片方案,正是实现这一升级的核心技术。

该方案通过高灵敏度电容检测与智能算法,能够稳定感知设备在数毫米至十厘米范围内的细微接近动作。可透过玻璃、木材、塑料等面板材质稳定感知,同时能够有效过滤环境干扰,无论是室内家居环境,还是公共场所,该方案均能实现可靠、低误报的精准触发,为设备的智能化交互提供坚实保障。

推荐型号

NT01A

SC01B

SC01

SC01F

人体感应

区别于触摸感应芯片追求的快速感知、灵敏响应,人体感应芯片的核心功能是实现“存在感应”。即在长时间、大面积的人体接触下,芯片必须稳定判断“存在”或“离开”的状态,防止将人体的轻微移动误判为离座。

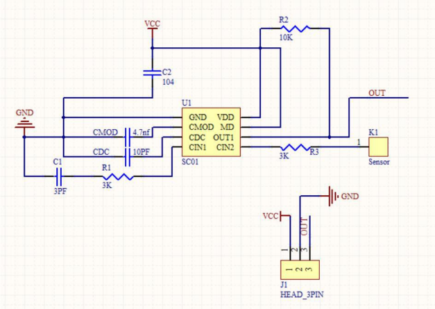
晶尊微的人体感应方案专为智能马桶落座感应而设计。芯片感应厚度约为4~8mm,因此马桶圈可以沿用之前的模具,无需作任何结构改变。芯片安装后即可透过面板精准检测用户落座或离座状态,从而自动触发各种功能。同时,该芯片具备自适应环境校准能力,能有效过滤温度、湿度等环境干扰,实现可靠、免维护的智能化触发。

推荐型号

SC01

SC01B

SC01B

SC01F

SC MODULE_V2C模组

晶尊微智能马桶着座模块工作原理


关于我们
关于我们
组织架构
发展历程
资质证书
联系我们
产品中心
OWEIS
IKSemicon
TISemicon
ADSemicon
OPTOMEI
KODENSHI AUK
ICMAN晶尊微
GIANTEC聚辰
RAMXEED富士通
触摸芯片
MCU单片机
杭州中科微
Heroic禾润电子
电源管理芯片
天微显示驱动芯片
3PEAK运算放大器
聚洵运算放大器
润石运算放大器
巨华积体语音芯片
蓝牙WIFI方案开发
贴片发光二极管
华润微
集成电路
FOLLON贴片电解电容器
解决方案
充电器电源解决方案
适配器电源解决方案
智能电表电源解决方案
智能家电电源解决方案
金属触摸控制解决方案
触摸控制解决方案
触摸芯片设计指南
水位检测解决方案
汽车传感器解决方案
新闻中心
新品发布
公司新闻
市场动态
活动公告
媒体报道
资料下载
ROHS环保报告
公司介绍/产品目录
OWEIS电源芯片技术资料
OWEIS触摸芯片技术资料
OWEIS接口芯片技术资料
OWEIS场效应管技术资料
IKSemi技术资料
KODENSHI AUK资料
CORERIVER技术资料
ADS技术资料
万代技术资料
芯邦技术资料
启攀微技术资料
博晶微技术资料
海栎创技术资料
融和微技术资料
芯朋微技术资料
启臣微技术资料
美格纳技术资料
比亚迪技术资料
在线客服