您当前的位置: > 新闻中心 > 公司新闻

新闻中心

24小时服务热线 0755-82544779

【奥伟斯OWEIS】ADSEMI触控芯片方案:重新定义复杂环境中触控芯片运行可靠性③

时间:2026-01-16    来源:本站    点击:206次   

[摘要] 作为AD Semiconductor CO., LIMITED旗下的专业电容式触摸半导体品牌,ADSEMI(亦常称ADS半导体)凭借二十余年的技术深耕,通过差分模式灵敏度校准与多频率模式抗干扰两大核心专利,构建了系统性创新解决方案,有效应对上述工程挑战。

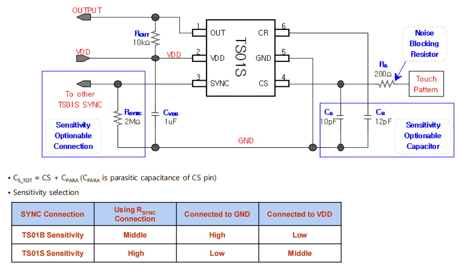
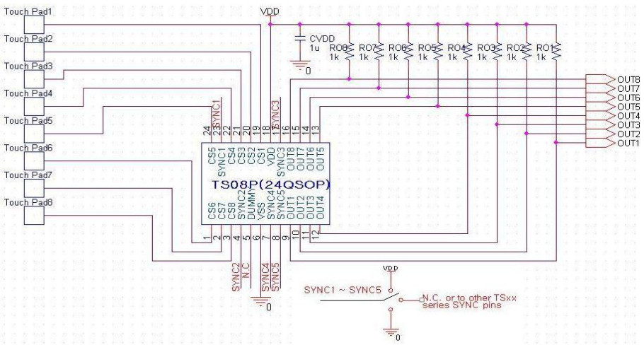
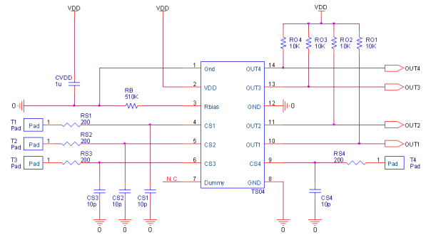
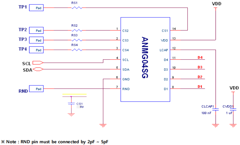
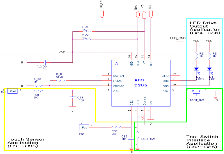
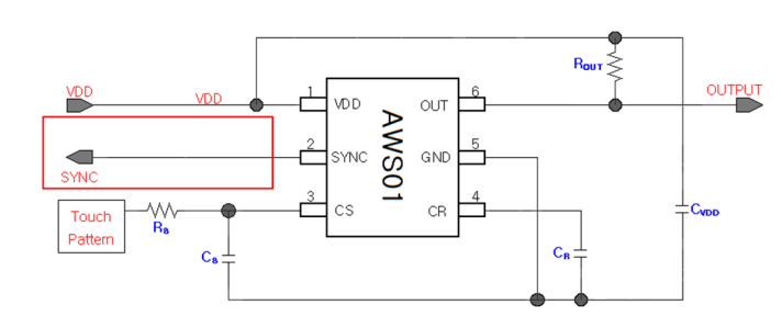
ADS触摸IC原理图

TS01S, TS01B 引脚描述(SOT26)

TS02NT 引脚描述(8SOP)

TS04 引脚描述(14SOP)

ANMG04 引脚描述(14SOP)

TS06 引脚描述(16QFN)

TS08P 引脚描述(24QSOP)

ANMG08 引脚描述(24SSOP)

AWS01 引脚描述(SOT-26)

ADSEMI 主流产品推荐

单通道芯片:TS01S、AWS01、TH01

双通道芯片:TS02NR、TS02NT、TS02NC 

4通道芯片:TS04、TS04P、ANMG04SG、TMRG04QH

6通道芯片:TS06

8通道芯片:TS08NC、TS08NT、TS08NE、TS08P、ANSG08SH、ANSG08SL 、ANMG08PL、ANMG08DPL

12通道芯片:TSM12SQL、TSM12C、TSM12(32QFN)、TSM12M、TSM12MC、TS12、TS12C

16通道芯片:TSM16CQN、ATIF16PL

20通道芯片:TS20-Q、TS20、TSM20QP、ATIF20PN

ADSEMI

一级代理商奥伟斯OWEIS

奥伟斯科技OWEIS是ADSEMI的一级代理商。

我们不仅负责相关产品在国内的推广、销售与技术支持,更依托自身在电子元器件和半导体领域的服务经验,为客户提供从产品选型、替代方案评估到样品测试、量产导入及售后支持等本地化服务,使国内客户能够更加高效、稳定地使用ADSEMI的触控与传感产品,为家电、消费电子及相关行业客户提供稳定、可持续的解决方案。

如您有触摸芯片或传感器模组的选型、采购或技术支持需求,欢迎随时联系奥伟斯科技www.oweis-tech.com,我们将为您提供专业、高效的一站式服务。

奥伟斯OWEIS经营范围

电容式触摸感应芯片

水位检测芯片 / 液位检测芯片

人体感应芯片/人体感应传感模组

MCU单片机 / DSP / FBGA

红外线接收头 / 光电开关 / 编码器

中科微马达驱动芯片

禾润音频功放芯片

达林顿晶体管 / 显示驱动芯片

CAN通信芯片 /  RS485  / RS232  

二三极管 / 中低压MOS管

电源管理芯片

LDO低压差线性稳压器 / IL34063

DC/DC电源管理芯片

IL2576  / IL2576HV / IL2596

富隆贴片铝电解电容器 / 固态电解电容 / 固液混合电解电容器

联系我们

深圳总部:深圳市奥伟斯科技有限公司

销售工程师:

蔡先生

手机:13751188660(微信同号)

企业QQ:2853528254

电话: +86-0755-82544779

传真: +86-0755-23805907

邮箱:LEVEN@OWEIS-TECH.COM

业务跟单:

欧阳小姐

电话:+86-0755-82807291

企业QQ:2853528256

邮箱:DANNY@OWEIS-TECH.COM

业务跟单:

欧阳先生

电话:13724219990

企业QQ:2853528250

邮箱:AARON@OWEIS-TECH.COM

地址:广东省深圳市福田区深南中路3006号佳和华强大厦A座7楼


关于我们
关于我们
组织架构
发展历程
资质证书
联系我们
产品中心
OWEIS
IKSemicon
TISemicon
ADSemicon
OPTOMEI
KODENSHI AUK
ICMAN晶尊微
GIANTEC聚辰
RAMXEED富士通
触摸芯片
MCU单片机
杭州中科微
Heroic禾润电子
电源管理芯片
天微显示驱动芯片
3PEAK运算放大器
聚洵运算放大器
润石运算放大器
巨华积体语音芯片
蓝牙WIFI方案开发
贴片发光二极管
华润微
集成电路
FOLLON贴片电解电容器
解决方案
充电器电源解决方案
适配器电源解决方案
智能电表电源解决方案
智能家电电源解决方案
金属触摸控制解决方案
触摸控制解决方案
触摸芯片设计指南
水位检测解决方案
汽车传感器解决方案
新闻中心
新品发布
公司新闻
市场动态
活动公告
媒体报道
资料下载
ROHS环保报告
公司介绍/产品目录
OWEIS电源芯片技术资料
OWEIS触摸芯片技术资料
OWEIS接口芯片技术资料
OWEIS场效应管技术资料
IKSemi技术资料
KODENSHI AUK资料
CORERIVER技术资料
ADS技术资料
万代技术资料
芯邦技术资料
启攀微技术资料
博晶微技术资料
海栎创技术资料
融和微技术资料
芯朋微技术资料
启臣微技术资料
美格纳技术资料
比亚迪技术资料
在线客服