


光模块上游主要包括光芯片、电芯片、光器件等供应商,其中光器件供应商较多,国产化率较高,但芯片工艺技术壁垒高,研发成本大,国外大厂占据高端光芯片、电芯片领域市场大部分份额。
光模块身处中游,属于技术壁垒相对较低的封装环节。光模块由光芯片、光器件、集成电路芯片、印制电路板、结构件等封装而成,是实现电信号和光信号互相转换的核心部件,属于光模块产业链中游的后端垂直整合产品。
光模块下游包括互联网及云计算企业、电信运营商、数据通信和光通信设备商等。其中互联网及云计算企业、电信运营商为光模块最终用户

光器件和光芯片是光模块的两大核心部件,成本占比最高。光器件是光模块的重要组成部分,在成本中占比
最高,主要包括TOSA、ROSA及构成TOSA、ROSA的组件,如TO、波分复用器、TO座、TO帽、隔离器、
透镜、滤光片等配套件。光芯片包括COC(载体芯片)、LDCHIP(光发射芯片)及PDCHIP(光接收芯
片);集成电路芯片包括驱动芯片、信号处理芯片及相关器件。

光模块可按照传输速率、复用技术、封装方式等进行分类,其中400G及800G光模块主要用QSFP-DD、
OSFP封装方式

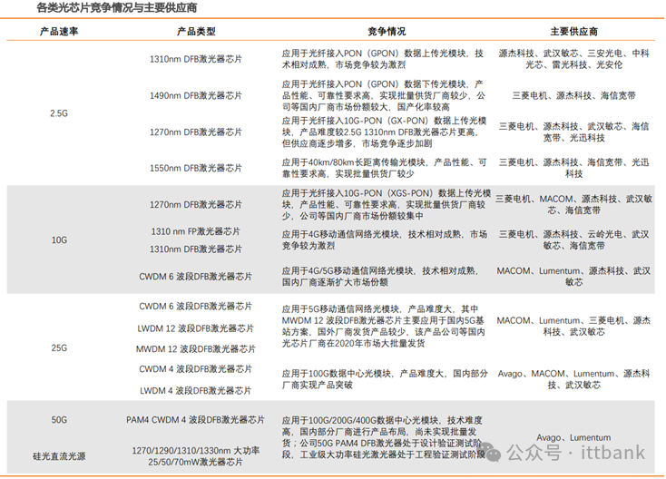
光芯片国内厂商竞争领域集中于25Gb/s以下产品,25Gb/s及以上产品国产化率尚有不足

欧美日国家光芯片厂商具有技术经验先发优势,逐步实现产业闭环,并建立起较高的行业壁垒,拥有
可量产25Gb/s速率以上光芯片的技术。国内厂商在芯片制造中对外延技术的掌握尚未成熟,因此高
端外延片主要依赖进口,导致发展受限。分速率市场来看,国内厂商目前能够规模量产2.5Gb/s、
10Gb/s激光器芯片,25Gb/s激光器芯片仅少部分厂商实现批量发货,50Gb/s、硅光方案大部分
厂商仍处于验证试产阶段





光迅科技是全产业链布局的光通信器件供应商,主营光电子器件、模块和子系统产品的研发、生产及
销售,为传统电信领域光通信龙头企业。公司前身为1976年成立的邮电部固体器件研究所,并于
2004年改制完成,整体变更为武汉光迅科技股份有限公司,2009年公司于深交所上市。


天孚通信



新易盛
聚焦光模块十数年,通过收购完善全球化布局。公司成立于2008年,于2011年7月成立全资子公司四川新易盛,并在同年12月完成股份制改革。于2016年在深交所创业板上市,后通过成立全资子公司香港新易盛和美国新易盛完善海外市场布局,并在2022年完成AlpineOptoelectronics100%股权交割。
通过十余载的技术深耕,完善多场景产品布局。目前业务已涵盖数据中心、电信网络(FTTx、LTE和传输)、安全监控以及智能电网等领域。公司于2016年实现100G光模块交付,在2019年实现400G光模块批量出货,目前已具备800G光模块出货能力,是国内少数可实现800G高速率光模块批量交付的企业

光库科技
Copyright © 2013 深圳市奥伟斯科技有限公司版权所有 All Right Reserved ICP备:粤ICP备12049165号