这款稳压器提高输出电流还能均匀散热,你值得拥有~
本文说明如何将3A LT3033极低压差稳压器(VLDO)并联产生3 A以上电流并改善散热情况。利用LT3033的内置输出电流监测功能可以简化并联电路的设计,实现均流。
LT3033的输入电压范围是1.14 V至10 V, 输出电压可低至0.2 V,负载电流可达3 A。在满负载时的压差仅95 mV。工作时静态电流为1.8 mA,关断时降至22μA。可由用户设定的限流功能和热保护使其具有高电流、低电压应用所必需的鲁棒性。
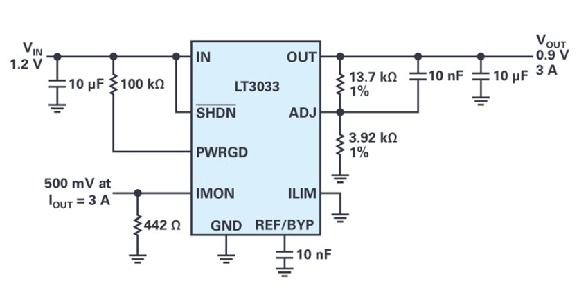
图1显示LT3033通过1.2V输入电源提供0.9V、3A的输出。IN和OUT引脚需要至少10 μF的极低ESR陶瓷电容,以保持稳定性。在VOUT和ADJ引脚之间增加一个前馈电容 (CFF) ,可改善瞬态响应并降低输出电压噪声。在REF/BYP引脚到GND之间设置10 nF旁路电容通常可在10 Hz至100 kHz带宽内将输出电压噪声降至60 μV rms,并软启动基准电压源。调节所需的最小输入电压等于调节输出电压 VOUT 加上压差或1.14 V,取其较大值。

图1.LT3033典型应用。
客户可以通过在ILIM引脚与GND之间连接一个电阻自行设定限流值,在宽温度范围内精度可达±12%。当输入与输出的差分电压超过5 V时,具有折返功能的内部限流会替代外部限流。
LT3033通过测量IMON到GND的电阻电压来实现输出电流监测。IMON引脚是芯片内部PNP的集电极,它以1:2650的比率镜像LT3033输出PNP的电流。当电阻电压不高于 VOUT – 400 mV时,它与输出电流成正比。

该输出电流监测功能有助于实现多个LT3033的均流。
尽管LT3033的尺寸很小,但它仍然集成了许多保护功能,包括具有折返功能的内部限流、热限制、反向电流和电池反接保护。
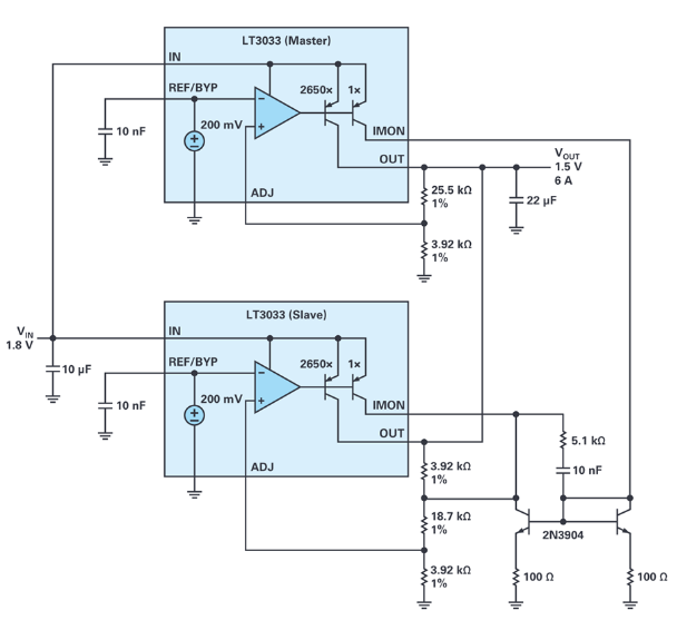
对于需要3 A以上电流的应用,可以利用其电流监测功能将多个LT3033并联。图2显示两个LT3033以及两个2N3904 NPN器件通过并联,以产生1.5 V、6 A输出。每个器件的IN引脚和OUT引脚分别相连。一个LT3033充当主器件,控制另一个LT3033从器件。
将IMON引脚与NPN电流镜组合使用,可创建一个简单的放大器。该放大器将电流注入LT3033从器件的反馈分压器中,强制使每个LT3033的IMON电流相等。100 Ω电阻可在满负载条件下提供113 mV的发射极负反馈,以确保良好的电流镜匹配。LT3033从器件的输出电压设置为1.35 V,比电路输出低10%,以确保LT3033主器件掌握控制权。LT3033从器件的反馈电阻拆分成多个区段,以确保为从器件的NPN提供足够的裕量。从器件的IMON引脚上添加了一个10 nF电容和5.1 kΩ电阻的组合,对反馈环路进行频率补偿。

图2.两个LT3033并联。
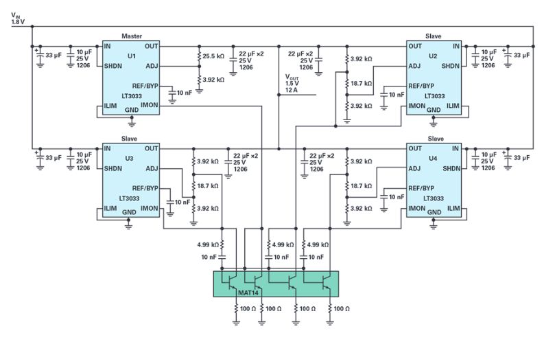
尽管该电路可以提供6 A的负载电流,但由于两个NPN器件之间的失配导致电路板上热量分布不均匀,从而限制了均流精度。使用匹配的单芯片晶体管(例如,ADI的 MAT14 )来代替两个分立式NPN器件,可以获得更高的均流精度。MAT14是一款四通道单芯片NPN晶体管,具有出色的参数匹配性能。其最大电流增益匹配为4%。
图3比较了使用分立式和匹配的NPN器件时每个LDO稳压器的相应输出电流。与2N3904相比,MAT14电流镜的电流失配率从5.3%降至1.6%。

图3.通过使用匹配的MAT14单芯片四通道三极管和并联LDO稳压器,降低了均流失配。
通过扩展电流镜和添加LT3033从器件,该并行电路架构可根据需要扩展,使用更多LT3033。图4显示使用MAT14、四个LT3033并联的均流解决方案。热性能如图5所示。四个LT3033的温度在51°C至58°C范围内。考虑每个器件沿输入走线的压降,电路板上散热均匀,表明该解决方案实现了平衡均流。图6显示在1.8 V输入下运行提供1.5 V输出、12 A电源的瞬态响应。


LT3033是一款3A VLDO稳压器,采用3 mm × 4 mm封装。其内置输出电流监测功能,将多个LT3033 VLDO稳压器并联即可用于大电流应用。LT3033在满负载条件下的典型压差仅为95 mV,非常适合低输入电压至低输出电压的大电流应用,与开关稳压器的电效率相当。其他特性包括可设定限流、电源良好标志和热限制,可提供可靠和稳定的解决方案。电池供电系统可受益于低静态电流和电池反接保护。
Copyright © 2013 深圳市奥伟斯科技有限公司版权所有 All Right Reserved ICP备:粤ICP备12049165号