智能电表电源应用整体解决方案-芯朋微代理奥伟斯科技
芯朋代理奥伟斯科技
PN8147A
12W内置900V智能功率MOS
单相智能电表应用的AC-DC 芯片

PN8145T
10W内置1000V智能功率MOS
三相智能电表应用的AC-DC 芯片

PN8148T
15W内置1000V智能功率MOS
三相智能电表应用的AC-DC 芯片
AC/DC Isolated SSR SMPS Converter – 交直流隔离式次级反馈开关电源转换芯片

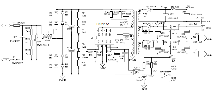
单相智能电表应用方案(PN8147A)
※ 输出规格5V/0.05A,5.5V/1.5A,5V/0.05A
※ 集成专利高压启动模块,整机待机功耗小于0.3W
※ 安规能力:差模雷击5KV,ESD接触8KV,空气15KV,EFT能力4KV

单相电国网集中器应用方案(PN8147A)
※ 输出规格5V/0.05A,12V/0.7A,5V/0.12A
※ 集成专利高压启动模块,整机待机功耗小于0.3W
※ 安规能力:差模雷击5KV,ESD接触8KV,空气15KV,EFT能力4KV

三单相智能电表应用方案(PN8145T)
※ 输出规格5V/0.05A,12V/0.2A,5V/0.2A
※ 集成专利高压启动模块,整机待机功耗小于0.3W
※ 安规能力:差模雷击5KV,ESD接触8KV,空气15KV,EFT能力4KV

无锡芯朋微电子股份有限公司(Chipown)是一家专业从事模拟及数模混合集成电路设计的企业。我们致力于开发绿色电源管理和驱动芯片,为客户提供高效能、低功耗、品质稳定的集成电路产品,同时提供一站式的应用解决方案和现场技术支持服务,使客户的系统性能优秀、灵活可靠,并具有成本竞争力。公司拥有国内领先的研发实力,特别在高低压集成半导体技术方面更是拥有国际一流的研发团队。主要产品包括AC-DC、DC-DC、LED Driver、Display Driver、Charger 等,广泛应用于手持设备、家电、个人电脑及周边产品等领域。目前,公司已发展成为国内家电和手持设备行业电源类芯片的领先供应商。公司已于2014年1月成功登陆“全国中小企业股份转让系统”,成为挂牌公众公司,股票简称“芯朋微”,股票代码为430512。

上一篇:没有了
下一篇:没有了
Copyright © 2013 深圳市奥伟斯科技有限公司版权所有 All Right Reserved ICP备:粤ICP备12049165号