ADS触摸芯片设计参考-触控科技ADS触摸芯片代理
Grouping of Touch Sensor
Group | Touch Sensor | Description | Application |
1-channel Differential Mode T/S | TS01S (SOT26)* | - Small package 1-ch. touch sensor | - Electric home appliances - Mobile application |
TH01 (SOT26)* | - Small package 1-ch. touch sensor | - Hall sensor substitution | |
Multi-ch. Parallel Output T/S | TS02N (8SOP) TS02K (8SOP)* | - 2-ch. parallel output touch sensor | - Electric home appliances |
TS08N (24SOP, 32QFN) | - 8-ch. parallel output touch sensor | - TV/ Monitor key panel | |
TS08P (24QSOP, 24QFN) | - 8-ch. parallel output touch sensor - 2 analog voltage output ports (D/A) - Free from external element | - Electric home appliances - TV/ Monitor key panel | |
TS04 (16QFN) | - 4-ch. parallel output touch sensor | - Mobile / Electric home appliances | |
ASRG08QD (32QFN) (Punch type) | - 8-ch. parallel/ I2C touch sensor - 8-ch. LED driver IC (parallel output) | - Mobile / Electric home appliances with LED | |
I2C Interface T/S | |||
TSM12 (32QFN) | - 12-ch. I2C interface touch sensor | - Mobile / Door lock | |
TS06 (16QFN) | - 6-ch. I2C interface touch sensor - 3-ch. LED driver IC - 5-ch. Tact SW interface IC | - Mobile touch sensor with LED / TACT SW | |
TS20 (28QFN)* | - 20-ch I2C interface touch sensor - Touch sensing / LED driver / Tact SW interface | - Mobile touch sensor with LED / TACT SW - Electric home appliances |
Touch Sensor Pin Description
Pin | Description | Touch Sensor |
RBIAS | - Bias current adjust pin | - External bias setting touch sensor (TS02N, TS08N, TSM12, TS06, TS04) |
SRBIAS | - Sleep mode bias resistor pin | - Touch sensor with sleep mode function (TSM12, TS06) |
IRBIAS | - Internal I2C clk bias adjust pin | - TSM12 only |
CS | - Sense detect input | - All touch sensor |
| - LED drive output / Tact SW input | - TS06, TS20, ASRG08QD | |
CR | - Differential calibration sense input | - Differential sensitivity calibration touch sensor (TS01S, TH01) |
OUT | - Parallel output pin | - Parallel output touch sensor (TS02N(K), TS08N, TS08P, TS04, TS01S, TH01) |
| - Analog voltage output pin(D/A output pin) | - TS08P, ASRG08QD | |
SYNC | - Sync signal in/out pin - Option selection input pin | - All TS-series except TS06, TS04, TS08P |
IMP_SEL | - Sense line impedance selection pin | - Multi-channel touch sensor (TS08N) |
ID_SEL | - I2C interface ID selection input | - TSM12 only |
RESET | - Internal digital block reset input | - External reset touch sensor (TS08N, TSM12) |
SDA | - I2C Interface data in/out pin | - I2C Interface mode touch sensor (TSM12, TS06, TS20, ASRG08QD) |
SCL | - Communication clk input pin | - I2C Interface mode touch sensor (TSM12, TS06, TS20, ASRG08QD) |
INT | - Interrupt signal output pin | - I2C Interface mode touch sensor (TSM12, TS06,TS20, ASRG08QD) |
I2C_EN | - Internal I2C clk enable pin | - I2C Interface mode touch sensor (TSM12, TS06) |
Application Circuit Elements
Components | Name | Description |
RB | Bias Resistor | - Internal bias current adjustment - System clk speed adjustment - 1% deviation resistor is recommended |
CB | Bias Stabilizer Capacitor | - Connect to VDD - 820pF(or 1nF) capacitor is recommended ( except TS04 & TS06) |
CS | Sense Capacitor | - Fine sensitivity tuning capacitor - Parasitic capacitance of CS also affect on sensitivity - Under 10pF (“C” grade ± 0.25pF), Over 10pF (“J” grade ± 5%) - Under 100pF capacitor should be used |
CR | Reference Capacitor | - Differential sensitivity calibration capacitor - Sensitivity tuning capacitor for initial touch detect - Under 10pF (“C” grade ± 0.25pF), Over 10pF (“J” grade ± 5%) - Under 100pF capacitor should be used |
RS | Sensing Series Resistor | - Protection resistor of sense input - Under 1kΩ is recommended |
RRST, CRST | Reset Resistor/Capacitor | - External component for power reset |
ROUT | Output Pull-up Resistor | - Open drain output structure - 10kΩ is recommended |
RSYNC | Sync Pull-down Resistor | - 2MΩ is recommended |
Touch Sensor IC of ADS
触摸芯片设计原理图
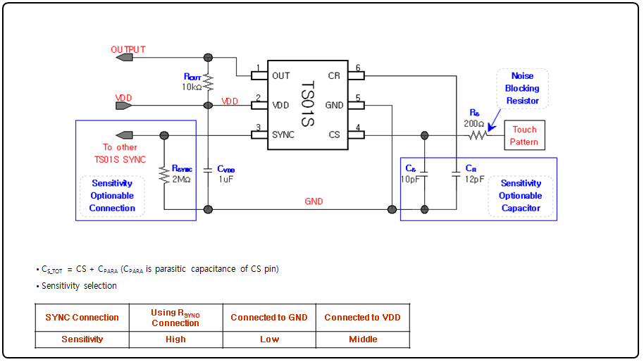
TS01S

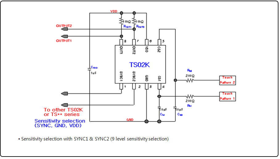
TS02K

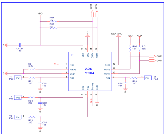
TS04

TS06

ASSG08QB(TS08P) (24QFN)

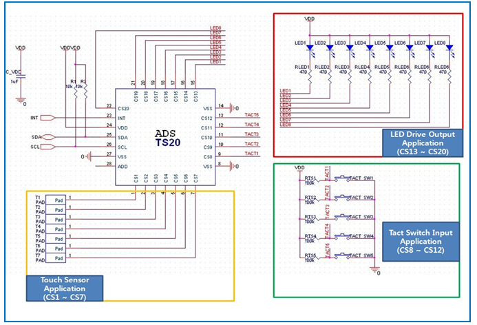
TS20 (28QFN)

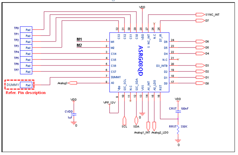
ASRG08QD (32QFN)_Parallel_output

TSM12 (32MLF)_I2C

ADT09PD
ADT11PD
ADT15PD
ADT19PD
ADM1907N
ADM0801
ADM1101
ADL25M
ADL25R
ADL20M
ADL-20M-HB
ADL20R
ADM04N
TS01D
AWS01
ASP01
ADX01
ATSL01
TS01S
TS01S(B)
TH01
TS01M
TS02N
TS02NC
TS02NT
TS02NR
TS02K
ANMG02PE
TS02M
TS02M
TS04
TS04
TS04P
AGS04
TMRG04QH
ANMG04SG
ATMF04
TS06
TS08N
TS08N
TS08NT
TS08NC
TS08NE
TS08P
TS08P
ANMG08PL
ATIF08PL
ATIF08PN
ATIF08QL
ANSG08QL
ANSG08SL
ANSG08SH
ATIC08BSL
ATIC12
ATIC12
TS12
TS12C
TS12N
TSM12
TSM12M
TSM12MC
TSM16C
TSM16CQN
ATIF16PL
TS20
TS20
TS20-Q
AMRG20
ATIF20PN
ALRS8
ALRS08FB
AMRG08FB
ANRG08FB
ANRG08SC
ANRG08QL
ANRG08TA
ANRS08FB
ASRG08QC
ASRG08QD
ASRG08QC
ASRG08QD
ASRG08TA
TSD2015RM12
TSD3618RM12
TSD1007RM12
MLDU01A
MLDP01A
Copyright © 2013 深圳市奥伟斯科技有限公司版权所有 All Right Reserved ICP备:粤ICP备12049165号