12V/1A智能家电应用方案
基于芯朋PN8316的12V/1A智能家电电源应用方案
12V/1A智能家电应用方案
| 概述 一种基于PN8136 12V/1.0A的单路输出隔离开关电源。该隔离式开关电源能够提供12V/1.0A输出。该方案满载效率大于82%,空载待机功耗低于40mW;传导测试满足EN55022_CE_Mains_ClassB的要求。 |
特征输入电压:90~265V全电压输出功率:12W输出电压:12V输出电流:1A±3%
效 率:>82%

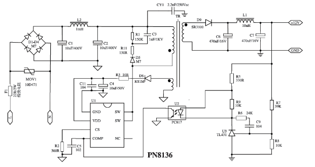
电源原理图PN8316NSC-T1

PCB及Demo实物图

上一篇:基于芯朋PN8024R的12V/0.3A智能家电电源应用方案
下一篇:没有了
Copyright © 2013 深圳市奥伟斯科技有限公司版权所有 All Right Reserved ICP备:粤ICP备12049165号